房讯网讯 近日,厦门市住房保障和房屋管理局等11部门关于印发厦门市持续整治规范房地产市场秩序工作方案的通知,提出通过加强市场监管、净化市场环境、改进政务服务、增进民生福祉,力争用3年左右时间,实现房地产市场秩序明显好转。
根据通知,厦门市将从房地产开发、房屋买卖、住房租赁、物业服务四大方面入手,对房地产市场进行重点整治。其中,在房地产开发方面,包括房地产开发企业违法违规开工建设;未按施工图设计文件开发建设;未按房屋买卖合同约定如期交付;房屋渗漏、开裂、空鼓等质量问题突出;未按完整居住社区建设标准建设配套设施等重点内容。




厦门市持续整治规范房地产市场秩序工作方案
为深入贯彻落实党中央、国务院关于促进房地产市场平稳健康发展的决策部署,聚焦人民群众反映强烈的难点和痛点问题,加大房地产市场秩序整治力度,切实维护人民群众合法权益,根据省住建厅等8部门转发住建部等8部委下发的《关于持续整治规范房地产市场秩序的通知》精神和市政府部署要求,决定在全市范围内持续开展整治规范房地产市场秩序工作。特制定本方案。
一、组织领导
由厦门市促进房地产市场平稳健康发展领导小组统筹推进持续整治规范房地产市场秩序工作,下设办公室,挂靠市住房局,由市住房局主要领导兼任办公室主任,分管局领导担任常务副主任,各成员单位指派相关处室负责人为办公室成员。办公室负责工作的日常事务,并定期向领导小组书面报告工作进展情况。
二、工作目标
通过加强市场监管、净化市场环境、改进政务服务、增进民生福祉,力争用3年左右时间,实现房地产市场秩序明显好转,违法违规行为得到有效遏制,监管制度不断健全,监管信息系统基本建立,部门齐抓共管工作格局逐步形成,信访投诉量显着下降,人民群众的获得感、幸福感、安全感得到进一步增强。
三、整治重点
(一)房地产开发
房地产开发企业违法违规开工建设;未按施工图设计文件开发建设;未按房屋买卖合同约定如期交付;房屋渗漏、开裂、空鼓等质量问题突出;未按完整居住社区建设标准建设配套设施。
(二)房屋买卖
发布虚假违法房地产广告,发布虚假房源信息;捂盘惜售,囤积房源;挪用交易监管资金;套取或协助套取“经营贷”“消费贷”等非个人住房贷款用于购房;协助购房人非法规避房屋交易税费;违规收取预付款、“茶水费”等费用,变相涨价;利用不公平格式条款侵害消费者权益;捆绑销售车位、储藏室;捏造、散布不实信息,扰乱市场秩序。
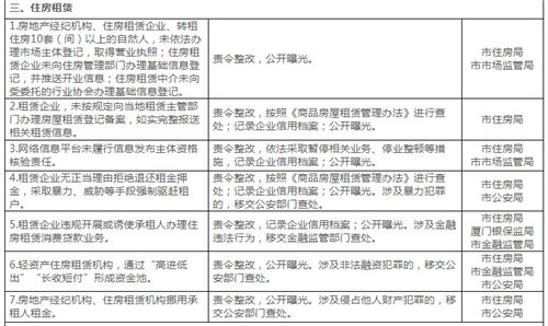
(三)住房租赁
未办理基础信息登记,并推送开业信息;未按规定如实完整报送相关租赁信息;网络信息平台未履行信息发布主体资格核验责任;克扣租金押金;采取暴力、威胁等手段强制驱赶租户;违规开展住房租赁消费贷款业务;存在“高进低出”“长收短付”等高风险经营行为;未按规定办理租金监管。
(四)物业服务
在市建设局会同市发改委、市公安局、市民政局、市市场监督局五部门(厦建物[2021]25号)联合开展的物业服务企业侵占住宅小区业主公共收益专项整治工作基础上,总结经验做法,并融合住建部、省住建厅关于房地产市场秩序专项整治等工作相关部署,以及省市纪检监察部门“为民办实事”点题整治的整改要求,结合物业管理日常工作继续推进。具体整治内容:物业服务企业未按照物业服务合同约定内容和标准提供服务;物业服务企业未在物业服务区域内醒目位置如实公布并及时更新物业服务项目负责人的基本情况、联系方式以及物业服务投诉电话、物业服务内容、服务事项、服务标准、收费项目、计费方式、收费标准、电梯和消防等设施设备维保单位联系方式、物业费和业主共有部分经营收益收支情况、公共水电分摊情况、维修资金使用情况、电梯维护保养支出情况等相关信息;物业服务企业超出合同约定或公示收费项目标准收取费用;物业服务企业擅自利用业主共有部分开展经营活动,侵占、挪用业主共有部分经营收益;物业服务合同依法解除或者终止后,无正当理由拒不退出物业服务项目。整治物业服务市场秩序、维护广大业主利益,同时推动社会营商环境建设,切实减轻物业服务企业迎检备查、报表资料等日常工作负担,并顺应形势发展,探索推动物业管理与社会治理有效融入、协同发展的管理模式。
四、工作要求
(一)协同推进
紧紧围绕“坚持聚焦问题、重点整治,坚持群众参与、开门整治,坚持齐抓共管、综合整治,坚持标本兼治、长效整治”的原则开展工作。市住房局、市建设局根据职责分别牵头组织制定联合专项整治计划,开展摸底调查,移交问题线索,汇总处理结果,总结通报情况,依职责对房地产领域违法违规行为进行查处。市委网信办负责查处通过网络发布虚假房地产信息等问题。市发改委负责协调汇总房地产领域违法违规信息,并纳入全国信用信息共享平台,推动各部门依法依规对相关企业及从业人员实施失信联合惩戒。市公安局负责查处房地产领域合同诈骗、非法集资等涉嫌犯罪行为。市资源规划局配合行政执法部门查处未依法依规取得土地即开工等问题。市市场监管局负责查处虚假违法房地产广告、价格违法、利用不公平格式条款侵害消费者权益等问题。市执法局配合相关部门依法查处违法建设案件。市金融监管局、厦门银保监局负责查处金融机构信贷等资金违规流入房地产市场等问题。厦门市税务局负责查处非法规避房屋交易税费行为。
(二)挂账销号
各成员单位充分利用媒体、12345热线、电子信箱、门户网站,结合“双随机、一公开”抽查与专项检查,推动实施社会检查员和暗访机制,完善公众监督机制,多渠道收集问题线索,逐条分析研判,形成整治问题清单并分类建档,建立工作台账,明确责任部门,制定整治措施,确定整改时限。建立转办和督办机制,实施销号管理。对实名举报的案件,要认真核实、逐件处理、及时反馈。
(三)强化执法
各成员单位根据实际情况,创新思路,多措并举,依法依规开展整治。对违法违规的房地产开发企业、中介机构、住房租赁企业、物业服务企业、金融机构、网络媒体及从业人员,依法依规采取警示约谈、停业整顿、吊销营业执照和资质资格证书等措施,并予以公开曝光;涉嫌犯罪的,移交公安司法部门依法查处。全面实施行业主体信用评价机制,强化信用评价运用,实施差异化监管。对逾期不能偿还债务、大规模延期交房、负面舆情较多等存在重大经营风险的企业,实施重点监管,提升风险防范化解能力。
(四)宣传引导
市住房局要在门户网站设立房地产市场整治工作专栏;各成员单位要综合运用报纸、电视、广播、网络等媒体,加强正面宣传,正确引导舆论,及时总结推广整治工作做法、经验和成效,公开曝光典型违法违规违纪案例,发挥警示震慑作用。
(五)其他
各成员单位每月25日前向领导小组办公室报送工作台账(附件2)、问题(线索)台账(附件3),每季度最后一个月25日前报送工作进展情况和典型案例,每年12月20日前报送年度工作总结及下年度工作计划。



